


Just 30 Australian farms have completed a government program designed to ensure workers are not exploited, The New Daily can reveal – despite job seekers continuing to be shepherded into the industry.
The scheme, called Fair Farms, is frequently championed by industry groups and the federal government to defend the ‘clean up’ of Australia’s horticulture industry, where exploitation of workers is a chronic issue.
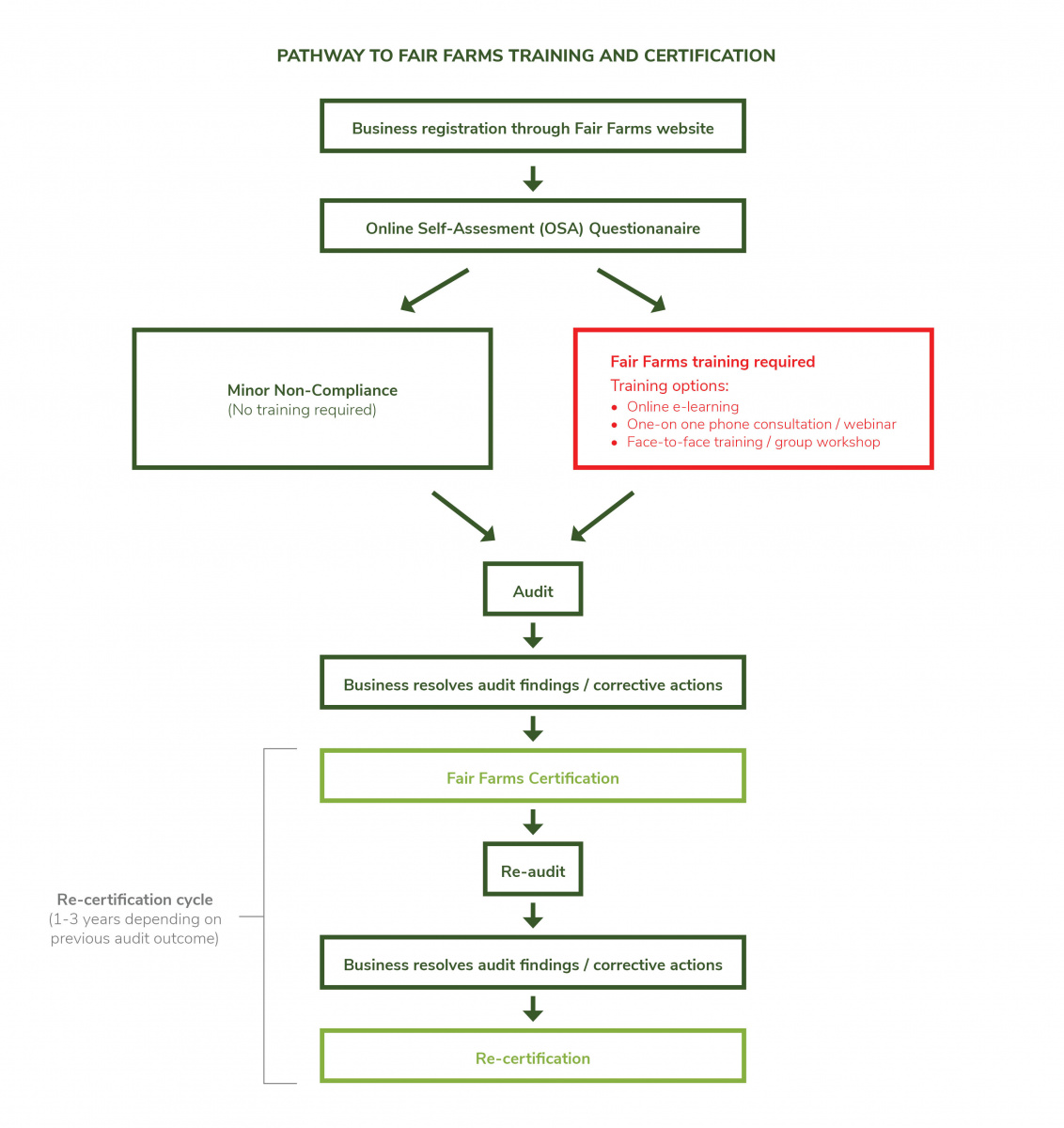
But since the voluntary scheme was launched in June 2019 only 30 farms have been certified via the program, which has cost taxpayers more than $1.5 million.
The industry has been in the spotlight recently for its rampant exploitation, low wages, and the forced accommodation that can cost upwards of $300 a week.
Despite this, the government has pushed ahead with its campaign to get unemployed workers – including gap year students – out onto Australia’s hardest workspace, holding a harvest trail job fair and encouraging them to get their hands dirty, without being able to ensure they’ll be paid properly.
The fair, held on Thursday, is designed to connect job seekers to farmers who are short of employees.

Speaking to attendees, the Fair Farms national program manager Marsha Aralar revealed only 30 farms had completed the program.
Fair Farms is meant to foster responsible employment practices in the Australian horticulture industry and is backed by the powerful industry group, the National Farmers Federation, and major retailers such as Coles, Woolworths and Aldi.
The New Daily has revealed that unemployed Australians are struggling to find farm work, as they are ‘not as exploitable’ as foreigners.
“We’ve been going for about a year and a half and have about 30 certified sites around Australia,” Ms Aralar said.
“When we have more, we will come with a list of Fair Farms so that job seekers such as yourselves and consumers will be able to identify that they’re buying from and working for a Fair Farm.”
Job seekers can’t even access the list of approved farms.
Ms Aralar said they were holding off publishing anything until they get “critical mass”.
Fair Farms would not provide a further breakdown of which farms had signed up, but Ms Aralar said: “Industry-wide behaviour change doesn’t happen easily”.
“Sign-up to Fair Farms is completely voluntary and completed at will. We don’t put a stopwatch on growers as to when they complete the program,” she told The New Daily.
Currently, 200 farms are undergoing training with the program. Accreditation is provided through self-assessment.
“2020 has been a hectic year for all, travel restrictions to auditors and stresses on all have caused unprecedented interruption,” Ms Aralar said.
Agriculture Minister David Littleproud said the government was working on ensuring the industry was cleaned up.
“Fair Farms is an industry-led initiative. The Australian government has provided funding to support this initiative and welcomes industry leadership on this program,” Mr Littleproud said.
“Through the Fair Work Ombudsman the government will continue to work to ensure that the few that do the wrong thing in the industry do not hurt the reputation of the vast majority.’”

The Department of Education, Skills and Employment ran the jobs fair.
It would not respond to questions about what systems were in place that ensured the jobs with which the fair was connecting participants were exploitation-free and paid legal wages.
Daniel Walton, AWU national secretary, said the industry didn’t need job fairs or relocation funds to get Australians out into farms – they just need farmers to pay them properly.
“The reason Australians are not being employed on farms is because too many employers in the sector prefer to hire people they can easily underpay, exploit and, in many cases, harass,” Mr Walton said.
“We know this is not a case of a few bad apples.
“Bad employers are rampant in the fruit and veg industry because they know they have a virtual green light from government to ignore Australian employment laws.”
Without stronger penalties, labour-hire regulation, union inspections and wages checks, Australians would continue to avoid the industry, he said.

“It’s time the farmers who do the right thing started calling out the bad behaviour. Regional communities know who the law breakers are. Being silent isn’t good enough,” he said.
In each of the workshops at the fair, there was no mention of exploitative conditions, and industry leaders glossed over issues such as forced accommodation.
One spokesman for MADEC, a national charity that connects pickers with farms, assured participants they would be able to find cheap accommodation – despite widespread evidence that pickers are often forced to stay in expensive hostels that can cost upwards of $300 a week.
“There’s obviously backpacker hostels, there are some cheap hotels, and then other accommodation and … certainly in many places farmers will let you bring your own tent,” he said.
When asked about piece rates – where the employee gets paid by the amount picked – the spokesman said some workers prefer it because they know they can “beat the hourly rate”.
“If you’re fast and you know how to pick grapes, you can make some reasonable money,” he said, adding the caveat that “no one’s gonna retire rich”.
But workers who have picked on piece rates say it can be impossible to make a living wage.

Noah Wun, 33, a picker with more than 10 years experience, previously revealed he was given a contract by MADEC that stipulated he would not kick up a fuss if he earned below minimum wage on piece rates.
The minimum casual wage in Australia is $753.80 per 38-hour week and he was paid nearly 25 per cent less than that – just $577.
Legally, there was nothing he could do.